有意思小周刊No.163(2026.01.26):AI_Coding 长文分享:如何真正把工具用起来,从原理到实践
有意思小周刊No.163(2026.01.26):AI_Coding 长文分享:如何真正把工具用起来,从原理到实践

「有意思小周刊」是我利用零碎时间,梳理记录一周的日常阅读与思考内容。目的是为以后更好构建自己知识体系,也为了将这些内容分享给你。
以下是这期值得关注的内容
📰 推荐阅读
- 淘宝订单列表体验优化实践
- AI Coding 长文分享:如何真正把工具用起来,从原理到实践
- 告别碎片化日志:一套方案采集所有主流 AI 编程工具
- 看完 Manus、Cursor 分享后的最大收获:避免 Context 的过度工程化才是关键
- 1端开发6端复用:去哪儿RN转QTaro实战经验分享
- 大模型安全对抗性测试技术
推荐阅读
▌淘宝订单列表体验优化实践
链接:https://mp.weixin.qq.com/s/sXnzwO4aGWi4E9rPS1Twrw
本文系统介绍了电商平台订单列表在性能、交互和稳定性三方面的优化实践:通过双层预请求策略与多级缓存体系提升首屏加载速度;采用多实例架构实现 Tab 间状态保持与流畅切换;并通过缓存复用、并发控制和多实例管理等手段有效治理白屏问题。整体优化显著提升了缓存命中率、渲染性能和用户体验,为复杂业务场景下的体验升级提供了可复用的方法论。

▌AI Coding 长文分享:如何真正把工具用起来,从原理到实践
链接:https://mp.weixin.qq.com/s/MjBVTfo6Kp2RDG6v46_BPA
本文从原理到实践系统地分享了如何高效使用AI编程工具。涵盖其底层机制(如Token计算、工具调用、Codebase索引与Merkle Tree)、提升对话质量的方法(如规则设置、渐进式开发)、实际应用场景(如代码检索、绘图生成、问题排查),并推荐了结合AI的编码最佳实践,包括文档、注释、命名规范和安全合规,旨在帮助不同经验水平的开发者真正把AI工具用好。

▌告别碎片化日志:一套方案采集所有主流 AI 编程工具
链接:https://mp.weixin.qq.com/s/91Dg5N35Lk1N_WTw78wGdg
在AI编程工具快速普及的今天,如何有效采集和分析AI代码生成数据成为了一个重要课题。我们设计并实现了一套基于MCP(Model Context Protocol)架构的多AI工具代码采集方案,支持claude-code、iflow、codex等CLI工具以及qoder IDE。这套方案具有轻量化、用户无感、可扩展等特点,目前已经和Aone团队合作,数据将自动采集到Aone的日志平台用作团队AI采纳率数据加工的基础。当前已支持claude-code、codex、gemini、ykcli、iflow/iflow-aone、qwen-code、qoder等工具,平台覆盖 macOS + Windows。

▌看完 Manus、Cursor 分享后的最大收获:避免 Context 的过度工程化才是关键
链接:https://mp.weixin.qq.com/s/dG3e8D3IqGsRxOvhit1Dow
本文对 Manus 与 Cursor 两家在上下文工程领域的实践进行对比梳理,提出核心思路是通过高效的上下文管理与灵活的行动空间,避免上下文过度工程化,同时通过多 Agent 协作与外部环境来提升模型性能与可扩展性,强调“动态发现”和“以外部环境丰富信息”来支持 Agent 的工作。

▌1端开发6端复用:去哪儿RN转QTaro实战经验分享
链接:https://mp.weixin.qq.com/s/RZUkivD-mefmsmVHlT50lw
本文介绍去哪儿前端团队将 RN 项目迁移至 QTaro 的实践经验,聚焦“一套代码实现六端复用”的技术方案、工具链设计、组件与业务差异的抹平以及迁移过程中的挑战与收获,强调通过 RN 转多端的路径以降低成本、提升效率,并以实际指标(代码复用度、节约人力、解决小程序 Size 限制等)展示成效与不足。

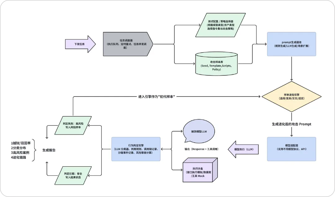
▌大模型安全对抗性测试技术
链接:https://mp.weixin.qq.com/s/GGz1Saqr3ilDy5Q-MUH1FA
本文提出一个面向大模型(LLM)安全对抗的系统化测试框架,聚焦可复现、可量化的攻击测试体系、自动化对抗样本进化与评估方法,以及面向实际业务环境的工具链安全评估。通过建立LLM威胁模型、攻击类型、自动化生成与筛选机制,以及对抗进化引擎与测试平台的搭建,力图实现对越狱、隐私信息泄露、代理化执行、工具链滥用等多维风险的全面评估,并提出以自动化、模块化、可扩展的测试流程来持续追踪与提升对抗性测试水平。

如果本文对你有帮助,请点赞、在看和分享给身边的朋友!
别忘了关注「强少来了」
获取更多前端 · 后端 · B端产品思维的精彩内容!
👇👇👇

你的认可,是对我最大的鼓励
求转发,朋友圈
另外我建了一个读友交流群
你可以回复关键词「进群」
添加我个人微信,邀请你入群

其他推荐周刊
▌龙爪槐守望者
体验碎周报第 266 期(2026.1.19)
链接: https://mp.weixin.qq.com/s/R08n1E4XsKkSgsQg_CT9rw
▌大转转FE
链接:
▌云谦和他的朋友们
链接:
▌二丫讲梵
链接:
▌奇舞精选
链接:
▌DEX周刊
链接:
▌偷懒爱好者
链接:
▌阮一峰的网络日志
链接:
▌Moonvy 月维,设计素材周刊
Moonvy 维护的设计资源周刊。
链接:https://moonvy.com/blog/tags/%E7%B4%A0%E6%9D%90%E5%91%A8%E5%88%8A/
▌安妮薇时报
由 Anyway.FM 为你提供与设计行业相关的新闻资讯、网摘推荐以及专栏文章等内容。
▌JELLY DESIGN | 京东零售官方设计共享平台
JDR Design 隶属于京东零售集团。专注于无界零售下完美购物体验的设计探索与尝试,商业价值与用户体验的平衡;为京东集团各业务条线提供设计支持,包括线上基础产品体验设计、营销活动体验设计、品牌创意设计、新媒体传播设计、内外部系统产品设计、企业文化设计传播以及体验创新研究等。同时在设计广度与深度上打造核心能力,将设计能力在组织内部及外部完成规模化的输出与赋能,形成商业组织独有的设计体系。











