有意思小周刊No.144(2025.07.26):保姆级|Coze开源版本地部署教程,一步一图,小白可用
有意思小周刊No.144(2025.07.26):保姆级|Coze开源版本地部署教程,一步一图,小白可用

「有意思小周刊」是我利用零碎时间,梳理记录一周的日常阅读与思考内容。目的是为以后更好构建自己知识体系,也为了将这些内容分享给你。
以下是这期值得关注的内容
📰 推荐阅读
- 保姆级 | Coze开源版本地部署教程,一步一图,小白可用
- 下拉菜单设计:为什么有的让人秒懂,有的让人抓狂?
- AI时代来了,职场人该怎么求职面试?
- 不画一张架构图讲透架构思维
- WMS入库管理:上架策略深度解析
- 总账系统核心设计
- 销售,一切为了成交
- 转型破局,超级个体怎么做职场赛道
- 公司最大的内耗,是“过度管理”
- 如何从0到1搭建用户偏好标签体系
- 没见哪个产品靠功能多留住用户,反而功能越多体验越糟
🛠️ 资源·工具
- 飞剪Fly-Cut:一款网页版视频剪辑工具
- AiNiee:AI 翻译神器
🎯 言论·语录
- 工程师如何更好投资
- 聊聊京东七鲜小厨
- 聊了一圈大厂总监,我悟透了一个残酷真相
▌保姆级 | Coze开源版本地部署教程,一步一图,小白可用
链接:https://mp.weixin.qq.com/s/-manJwsvH-IuQ9W2EjtdiA
随着Coze开源,企业和个人可以实现智能体的本地化部署,从而确保数据安全、版本稳定性,并打破以往受限于云端的限制。本教程详细介绍了从注册云服务器到部署运行的完整五步流程,采用图文操作指导,并强调操作简便,适合小白学习,旨在帮助用户快速搭建并体验本地部署的智能体系统。

▌下拉菜单设计:为什么有的让人秒懂,有的让人抓狂?
链接:https://mp.weixin.qq.com/s/Cox0YMGLfFv6iQy9gBA8bg
下拉菜单(Dropdown Menu)是一种常见的交互组件,用于在有限的屏幕空间内展示多个选项,用户通过hover或点击触发展开,选择后自动收起,既节省界面空间,又能保持操作的简洁性。下拉菜单通常应用在导航栏、表单设置、功能筛选等场景中,接下来将通过构成、设计原则、注意事项等方面解析下拉菜单设计!

▌AI时代来了,职场人该怎么求职面试?
链接:https://mp.weixin.qq.com/s/CsasVcvJa2y7I1KBabrEeQ
2025年求职突围指南:面对1222万应届生与1.5亿隐性失业人口,本文深度解析企业招聘四大场景(项目扩招/离职补招/人员汰换/人才储备),揭秘60%匹配度简历筛选法则与AI时代面试新趋势。内含独家数据:40+求职者投递653份简历0面试的残酷现实,以及量化项目收益提升30%通过率的实战技巧。

▌不画一张架构图讲透架构思维
链接:https://mp.weixin.qq.com/s/6LcuKdQUem87secTiH4_hQ
本文深入探讨软件架构的本质与设计方法论,从架构定义演变到现代架构实践挑战,系统分析架构设计面临的业务复杂度、分工困境和现实约束。作者提出“架构即软件设计本身”的核心观点,强调架构应平衡业务需求、团队协同与系统演进,并最终以实用主义视角提出“恰如其分的架构”理念。
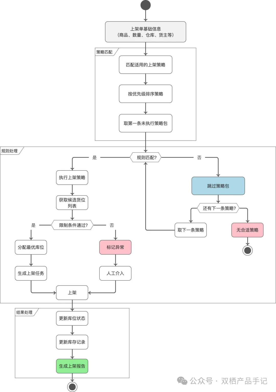
▌WMS入库管理:上架策略深度解析
链接:https://mp.weixin.qq.com/s/gsV--7hZXPokpAAE68-HbA
本文深入分析了仓库管理系统(WMS)中上架策略的设计与执行,指出智能化的上架策略不仅能最大化空间利用,还能提升作业效率、优化货物管理,满足不同商品的特性需求,从而驱动仓储运营降本提效。通过详细的流程节点讲解,包括基础信息采集、策略匹配、规则执行、限制校验、库位分配、异常处理及结果反馈,强调了每一步环节对整体仓储优化的重要性,展示了智能化管理在现代仓库中的核心作用。

▌总账系统核心设计
链接:https://mp.weixin.qq.com/s/8vHxNJTl40ABQgXpMOyWRQ
总账系统作为企业财务信息化的核心模块,负责经济业务的集中核算、财务数据的归集和报表的自动生成,确保数据的集中化、核算的标准性以及流程的自动化,通过多个模块协作实现财务信息的全链路可追溯,为企业管理和审计提供可靠支撑。

▌销售,一切为了成交
链接:https://mp.weixin.qq.com/s/kyUnXpzG00xnSBHW6bFCMA
本文强调销售的本质是价值交换的艺术,成功的成交依赖于良好的心态、信任建立、需求深挖以及精准的方案呈现。销售过程中需以专业和真诚赢得客户信任,善用破冰技巧和深度倾听,理解客户深层需求,明确价值转化,从而实现双赢的合作。最终,成功的销售不仅是促成交易,更是持续关系维护和价值传递的过程。
▌转型破局,超级个体怎么做职场赛道
链接:https://mp.weixin.qq.com/s/PL46f9X7GJDeE9n90f7XxA
本文探讨了超级个体在职场转型中的发展策略,强调选择合适的赛道以实现可持续增长,建议聚焦高净值人群、打造差异化产品、实现利润最大化,反对盲目追求规模。从行业特征来看,需求庞大但人群分散、低频低复购且同质化严重,意味着超级个体应通过细分市场、专业优势与高客单价实现盈利。文章还提出了在30-40岁之间提升需求识别、产品化和价值定价能力的建议,以增强个人竞争力,强调个人能力转化为可交易产品的重要性,以及面对行业竞争时的转型升级策略。
▌公司最大的内耗,是“过度管理”
链接:https://mp.weixin.qq.com/s/PFbCXJZBTiKM6_ASKpXV7g
本文强调有效管理是企业在市场竞争和内外环境复杂变化中的核心竞争力,指出无效管理的普遍困境和过度管理带来的风险。作者提出管理应遵循科学、艺术与手艺的结合,注重自我管理和团队协作,以长期价值为导向,避免盲目追求效率。文章强调在经济下行和组织变革中,客户价值、内功修炼与人文精神的重要性,同时警示流程固化、会议形式主义和管理工具的过度应用会削弱组织活力。最后,强调管理应以人文精神为基础,拓展学科视野,把握变革中的人性与创新,为企业持续发展提供指导。

▌如何从0到1搭建用户偏好标签体系
链接:https://mp.weixin.qq.com/s/f4GXWVW74CO6bfqUNXAWRg
本文介绍了用户偏好标签体系的构建方法,强调基于用户行为的大量数据分析通过多级分类结构细化偏好标签,包括基础属性偏好、内容兴趣偏好和行为偏好等,从而实现个性化推荐。通过量化用户偏好和偏好度,并结合时间戳管理标签更新,能够有效支撑冷启动和个性化场景,提升推荐系统的精准度和用户体验。

▌没见哪个产品靠功能多留住用户,反而功能越多体验越糟
链接:https://mp.weixin.qq.com/s/Lg9x2psSebmb0CPlPVbCqQ
本文指出,产品功能越多并不意味着用户体验越好,反而会导致设计复杂、易用性下降,影响主流用户。成功的产品应关注核心功能的优化和良好的体验,而非盲目堆砌功能,以满足小众需求。作者强调,过度追求功能堆叠源于竞争心态和功利思维,容易引发心理与产品体验的崩溃,建议产品应扬长避短,合理控制功能数量,并在有限资源下提升核心体验,从长远来看,有助于增强竞争力。

▌飞剪Fly-Cut:一款网页版视频剪辑工具
链接:https://fly-cut.videocovert.online/
飞剪Fly-Cut是一款开源的、基于WebCodecs技术的网页版视频剪辑工具。简单来说,它就是一个在线的视频编辑器,你只需要打开浏览器,就能像使用剪映一样剪辑视频,添加特效、字幕、音乐等等,而且完全免费!它最大的亮点就是采用了WebCodecs技术,可以直接在浏览器里处理视频数据,无需下载安装任何软件,速度更快,体验更流畅。

▌AiNiee:AI 翻译神器
链接:https://github.com/NEKOparapa/AiNiee
AiNiee,一款专注于Ai翻译的工具,一键自动翻译RPG SLG游戏,Epub TXT小说,Srt Vtt Lrc字幕,Word MD文档等等复杂长文本。支持自动识别文件与语言,翻译快速。

▌工程师如何更好投资
链接:https://tw93.fun/2025-07-17/money.html
本文探讨了工程师在投资方面的建议,强调认知投资风险、选择适合自己的投资渠道以及培养理财能力的重要性。虽然市场存在不确定性,但通过理性分析和策略安排,工程师可以实现财务增值,文章特别提醒不要盲目跟风美股投资,因为风险较高,建议以谨慎态度对待理财。总体而言,适当的投资规划能帮助工程师在财务上获得更稳健的回报。

▌聊聊京东七鲜小厨
链接:https://mp.weixin.qq.com/s/KX-azc8JTmcS4Ix66xm_eA
京东七鲜小厨定位为“合营品质餐饮制作平台”,通过供应链创新实现现炒现做、透明厨房和优质安全的外卖服务,旨在解决食品安全和餐饮品质问题,同时帮助餐饮商家实现盈利。其创新的商业模式包括菜品合伙制和透明化生产体系,配合深度供应链和智能物流,构建“30分钟鲜食圈”。这种模式在行业转型的关键期,试图突破传统外卖的成本与规模困局,推动餐饮产业的轻资产化与标准化,带动行业深度变革。
▌聊了一圈大厂总监,我悟透了一个残酷真相
链接:https://mp.weixin.qq.com/s/R6C6rTMrJXoCPOhDXApr0g
本文探讨了当代大厂面试中真正受青睐的人才标准,强调“会思考”、“善沟通”、“有自驱力”以及“抽象化能力”这四项核心素质,指出企业更看重的人是那些具有深度思维、良好表达、内在驱动力强烈以及善于提炼经验的人,而不仅仅是技术技能或漂亮的简历。这反映出在AI普及的背景下,人的底层品质和思维模式才是决定长远发展的关键。
如果本文对你有帮助,请点赞、在看和分享给身边的朋友!
别忘了关注「强少来了」
获取更多前端 · 后端 · B端产品思维的精彩内容!
👇👇👇

你的认可,是对我最大的鼓励
求转发,朋友圈
另外我建了一个读友交流群
你可以回复关键词「进群」
添加我个人微信,邀请你入群
▌龙爪槐守望者
体验碎周报第 242 期(2025.7.21)
链接: https://mp.weixin.qq.com/s/Xh_AmBJJFIwwpKKys08yCw
▌大转转FE
转转前端周刊第161期:前端物料库的设计
链接: https://mp.weixin.qq.com/s/olyPkK5pmX8ji42_cC0yMQ
▌偷懒爱好者
第142期 - 偷懒爱好者周刊 25/07/23
链接: https://mp.weixin.qq.com/s/S5lq1pRB2L9up50d0nyNsA
▌阮一峰的网络日志
科技爱好者周刊(第 358 期):如何拯救一家濒临倒闭的创业公司
链接: https://www.ruanyifeng.com/blog/2025/07/weekly-issue-358.html
▌Moonvy 月维,设计素材周刊
Moonvy 维护的设计资源周刊。
链接:https://moonvy.com/blog/tags/%E7%B4%A0%E6%9D%90%E5%91%A8%E5%88%8A/
▌安妮薇时报
旗下发行,两周一更,为你提供与设计行业相关的新闻资讯、网摘推荐以及专栏文章等。
▌JELLY DESIGN | 京东零售官方设计共享平台
JDR Design 隶属于京东零售集团。专注于无界零售下完美购物体验的设计探索与尝试,商业价值与用户体验的平衡;为京东集团各业务条线提供设计支持,包括线上基础产品体验设计、营销活动体验设计、品牌创意设计、新媒体传播设计、内外部系统产品设计、企业文化设计传播以及体验创新研究等。同时在设计广度与深度上打造核心能力,将设计能力在组织内部及外部完成规模化的输出与赋能,形成商业组织独有的设计体系。
















